Fig. 7
From: Rare deleterious mutations of HNRNP genes result in shared neurodevelopmental disorders

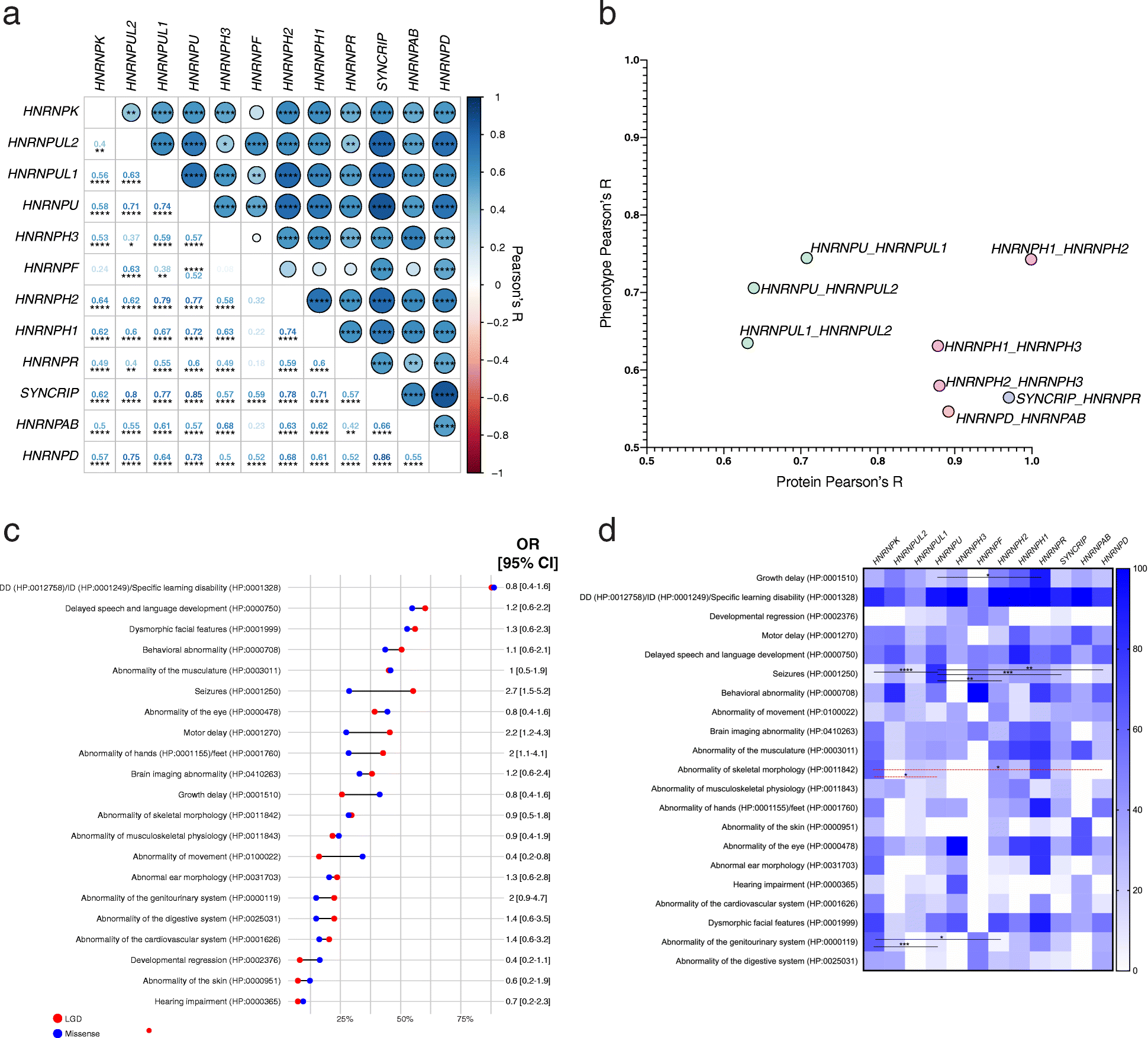
Phenotypic information of 189–221 hnRNP-variation probands. a Correlation matrix of phenotypes across hnRNP probands. Genes are in order of protein similarity as determined by Clustal Omega and canonical protein sequences as in Fig. 1. Phenotypes correlate across all HNRNPs, except HNRNPF due to sample size. Size and shade of circle represent correlation coefficients, which are shown on bottom half of matrix. Correlations for LGD and missense variants separately are in Fig. S4. P values, which are corrected by number of genes [23] and phenotypes (88, occurring in at least 20% of any HNRNP group) can be seen in Table S9. b Plot comparing protein and phenotype correlations that are over Pearson’s R = 0.5. Colors are the same as in Fig. 2 protein groups. Those with more similar protein sequences tend to be more phenotypically similar. c Plot of phenotypes of all probands by mutation type. Individual HNRNPs can be seen in Fig. S5. d Heatmap indicating percent of probands with phenotype. Sample sizes can be seen in Table S7 and range from n = 2 (HNRNPF) to n = 83 (HNRNPU). Lines indicate significant differences as determined by pairwise Fisher’s exact tests with Bonferroni correction based on 12 genes, 88 phenotypes, and three mutational categories. Red dashed lines indicate significance with only LGD variants. Raw p values can be seen in Tables S8. *p < 0.05, **p < 0.01, ***p < 0.001, ****p < 0.0001. LGD: likely gene disrupting; MIS: severe missense (CADD ≥ 20)