Fig. 8
From: Rare deleterious mutations of HNRNP genes result in shared neurodevelopmental disorders

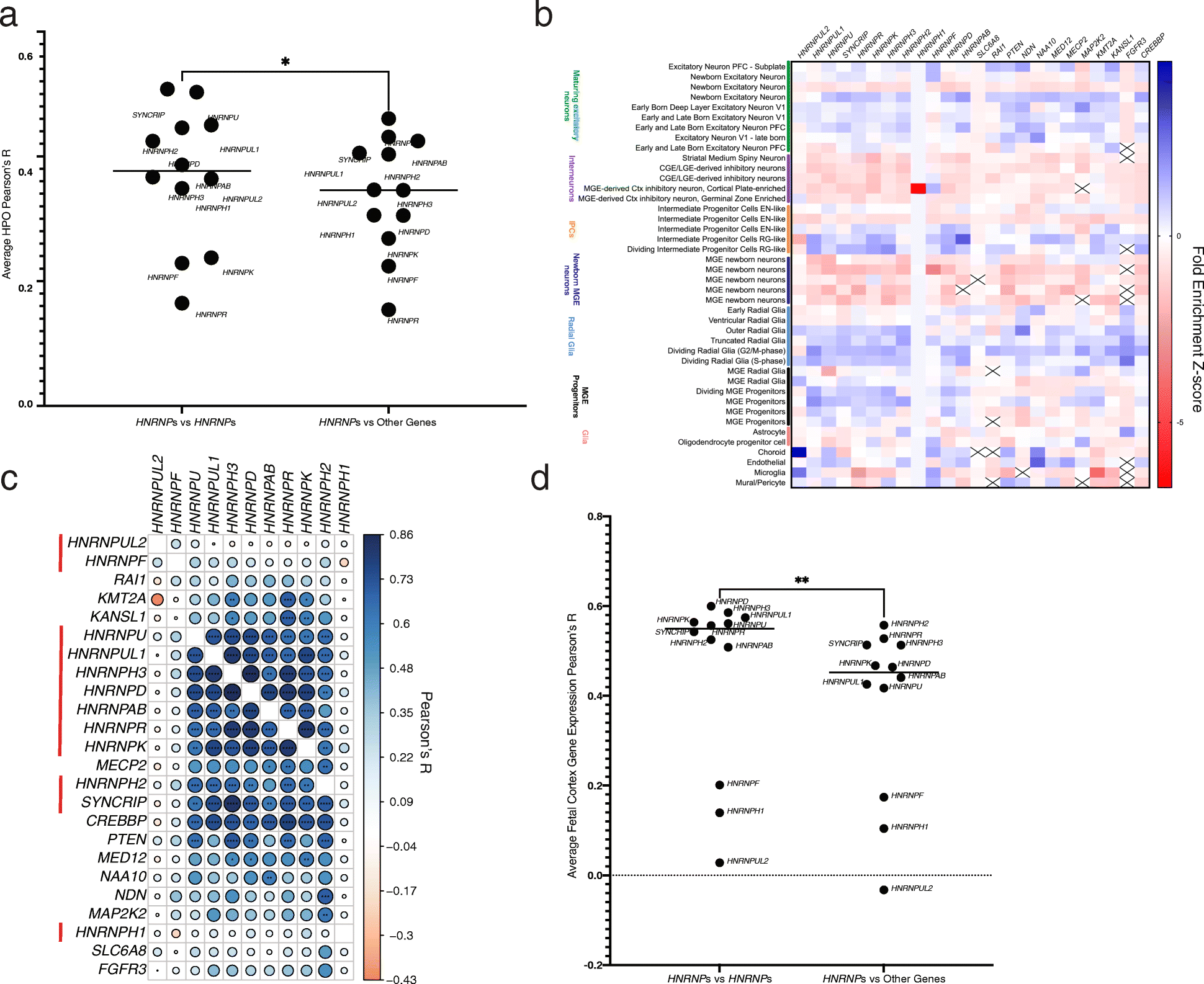
Relationship of HNRNP-related disorders to each other and to similarly presenting disorders. a Comparison of average number of HPO terms shared within HNRNPs versus with other similarly presenting disorders, as determined by PhenPath. The HNRNP-related disorders present more similarly to each other than other NDDs. HPO terms are in Table S12. b Heatmap showing fold change of expression of each NDD HNRNP and similarly presenting NDD based on HPO terms among 48 different cell types. Blue indicates increase in fold change of expression and red indicates decreased expression, as determined by Z-scores. c Correlation plot of developing fetal cortex gene expression for HNRNPs and genes implicated in similarly presenting disorders. Pearson correlation R values shown visually, with darker and larger circles indicating higher Pearson R values. HNRNPs are noted with a red line. P values were corrected by number of genes [28] and number of cell types [48]. *p < 0.05, **p < 0.01, ***p < 0.001, ****p < 0.0001. d Comparison of expression Pearson’s R values within HNRNPs and compared to similarly presenting disorders. The expression of the HNRNPs is more similar to each other than to other NDDs