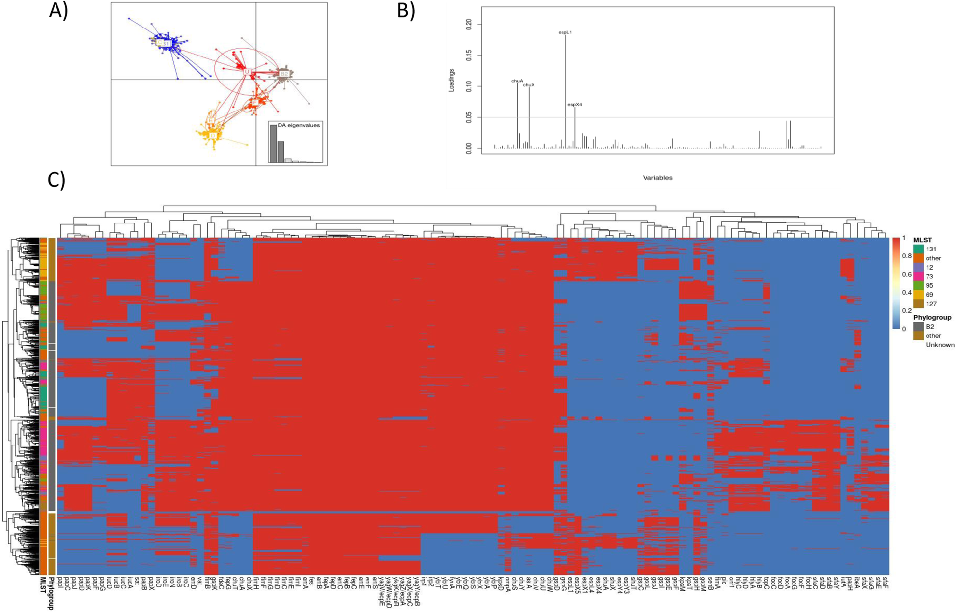
Fig. 4

Virulence elements are structured by ST/Phylogroup in E. coli. A Discriminant analysis of principal components plot showing clear separation of phylogroups by their virulence factor content. B Loading plot showing genes contributing most to the discrimination of phylogroup B2 from other phylogroups. C Heatmap of presence absence of virulence genes (x-axis) by major ST and phylogroups (y-axis)