Fig. 5
From: The expressed mutational landscape of microsatellite stable colorectal cancers

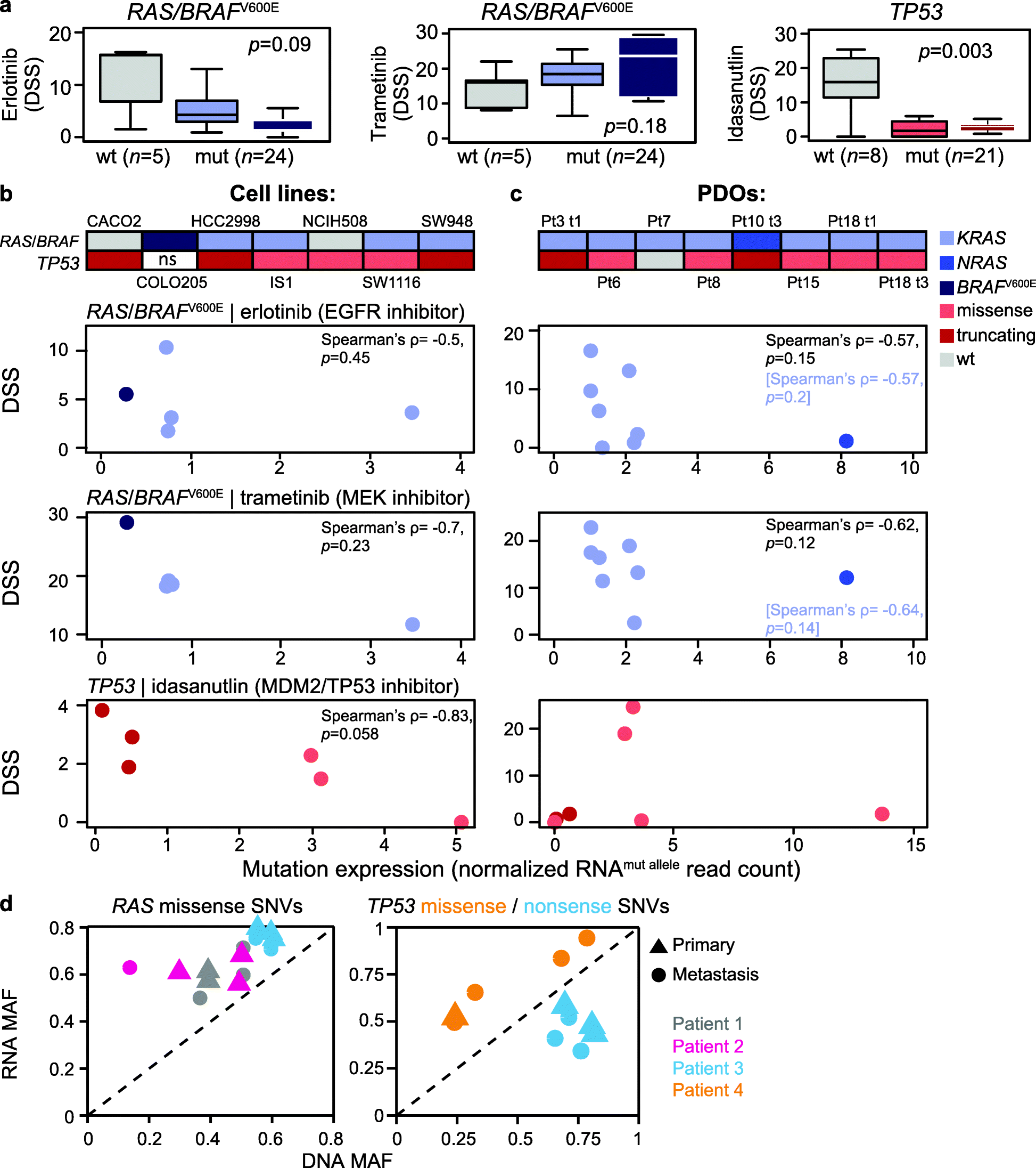
Correlation between TP53 and RAS/BRAFV600E mutation expression levels and sensitivity to targeted anticancer agents in pre-clinical models. a Sensitivity to the EGFR inhibitor erlotinib, the MEK inhibitor trametinib, and the MDM2 inhibitor idasanutlin in a panel of 29 unique CRC cell lines plotted according to RAS/BRAFV600E or TP53 mutation status, as indicated (mut, mutated; wt, wild-type; color codes are shown in c). Higher DSS indicates stronger sensitivity. p-value is from Welch’s t-test of wild-type versus mutated samples. b, c Upper panels show the mutation status for RAS/BRAFV600E and TP53 in each of the 7 selected cell lines and 8 patient-derived organoids (PDOs). Scatter plots show the DSS of matched drugs versus mutant allele expression levels (color-coded as indicated). Spearman’s correlations in blue are for KRAS-mutated PDOs only (excluding the single NRAS-mutated sample). d Scatter plot of RNA-level versus DNA-level MAFs of RAS and TP53 in matched primary and metastatic tumor samples from each of four patients (three with RAS mutations and two with TP53 mutations). Patient 2 showed higher relative expression of the RAS mutant allele in the metastasis